发布者:IVD资讯
发布时间:2024-04-15
点击:601
来源:医疗器械经销商联盟
近日,内蒙古财政厅官网发布了《内蒙古自治区政府采购领域专项治理工作方案》(以下简称《方案》)。该文件由内蒙古财政厅、公安厅、市监局、发改委四部门联合出台,明确针对政府采购领域展开专项治理。
治理内容为:2022—2023年以来的政府采购活动,包括各医疗器械招投标项目,必要时可延伸至以前年度。
专项治理从2024年3月开始,到2024年9月底结束,分四个阶段进行:
(一)安排部署阶段(2024年3月)
(二)自查自纠阶段(2024年3月—4月底)
(三)重点督查检查阶段(2024年5月—7月底)
(四)总结报告阶段(2024年8月—9月)
接下来半年内,医械行业内一场全面、透彻的大清查正全速席卷而来!所有医械人务必引起高度重视。
之所以说医械人需要高度重视此次专项治理,是因为本次治理行动的时间跨度之大、涉及范围之广、彻查之细致、手段之多样,前所未有。
治理对象上,主要治理采购人、供应商、采购代理机构、采购专家、国家公职人员各类违法违规行为。政府采购的五大主体全部涵盖在内。
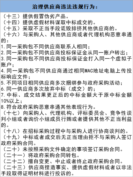
在治理内容方面,《方案》规定了6类37条专项治理的具体情形,其中仅针对供应商,就明确要严查11条19项情形。(见下文图片)
业内广为关注的差别歧视、违规收费、虚假应标、围标串标等核心痛点均被纳入此次严查范围。
并且《方案》还明确表示,将通过大数据筛查、社会公众信访举报、纪检监察、审计案件移送、质疑投诉案件线索、重点督查等六大方式联合展开治理行动。
无疑,在这场力度加码的全覆盖清查中,参与医械招投标的广大械企、单位、专家等,都将面临更强势、精准的围猎。
国家三部委下令!全国整治医械招投标
此外更为关键的是,本次掀起的医疗器械招投标大整治并非一省之举,而是全国性的活动。
就在去年11月,财政部、公安部、市场监管总局便联合下发通知,明确将开展2023年政府采购领域“四类”违法违规行为专项整治。
检查方式分为:自查、书面审查、现场检查三大类。
通过三大阶段检查层层递进,财政部门将结合书面审查发现的问题,奔赴现场,调阅评审录音录像、发票、收款凭证、汇款凭证、转账记录等资料,并询问相关人员。可以说是针对性极强、极为细致。
在国家发文后,目前包括北京市、浙江、江苏、黑龙江、贵州省等均已下发执行文件。各省市要求与国家虽有出入,但不变的是手段之多样,彻查之细致,落地之迅速。力度空前的全国医疗器械招投标大整治正全速奔来!
