首页
公司介绍
IVD资讯
品牌张聊医疗
IVD体外诊断网
行业资讯
行业热点
技术产品
市场观察
政策法规
创业投资
业务介绍
品牌战略咨询
主编原创
内容传播
直播/转播
视频号专访
宣传片制作
全媒体发布
战略合作
舆情报告
企业动态
职场招聘
联系我们
搜索
行业热点
Article
首页
>
行业热点
新产业X10,千速发光,获证上市!
发布者:IVD资讯
发布时间:2025-06-12
点击:869
IVD资讯整理自新产业公告
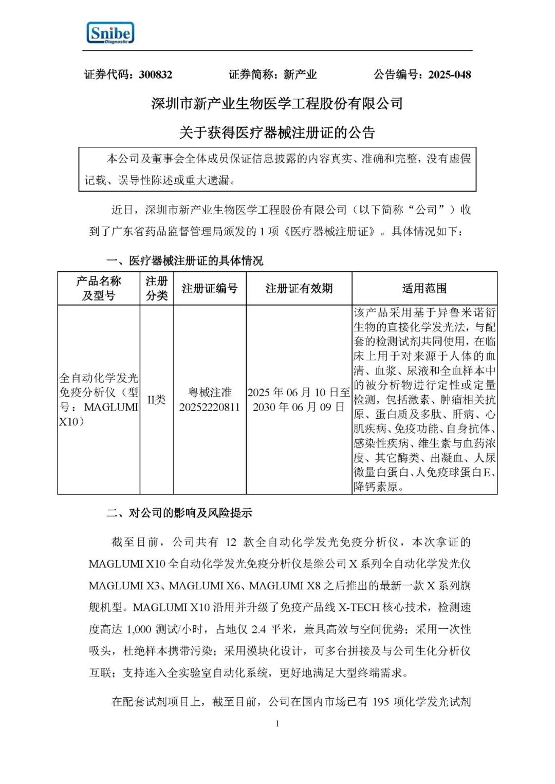
6月10日,新产业公告,全自动化学发光免疫分析仪(型号:
MAGLUMI
X10)获证,粤械注准 20252220811。
截至目前,公司共有 12 款全自动化学发光免疫分析仪,本次拿证的 MAGLUMI
X10
全自动化学发光免疫分析仪是继公司 X 系列全自动化学发光仪 MAGLUMI X3、MAGLUMI X6、MAGLUMI X8 之后推出的最新一款 X 系列旗舰机型。MAGLUMI X10 沿用并升级了免疫产品线
X-TECH
核心技术,检测速度高达 1,000 测试/小时,占地仅 2.4 平米,兼具高效与空间优势;采用一次性吸头,杜绝样本携带污染;采用模块化设计,可多台拼接及与公司生化分析仪互联;支持连入全实验室自动化系统,更好地满足大型终端需求。
在配套试剂项目上,截至目前,公司在国内市场已有195项化学发光试剂取得《医疗器械注册证》,涵盖
肿瘤标志物
、甲状腺、传染病、心血管及心肌标志物等大类,可以满足临床日常化学发光检验需求。
安图,注销控股子公司!
“妖股”,热景!
相关资讯
IVD全国独家新品!亮相CACLP
2026-04-22
菁良国产第三方质控品,重磅亮相CACLP!
2026-04-22
IVD标签及医疗器械唯一标识UDI解决方案!
2026-04-22
全球首发!康华生免流水线横空出世
2026-04-22
中元汇吉,签约碧迪!
2026-04-22
Copyright©2016-2024 All rights reserved. IVD资讯 版权所有
陕ICP备2022001803号
咨询热线
13986268233