发布者:IVD资讯
发布时间:2024-04-07
点击:671
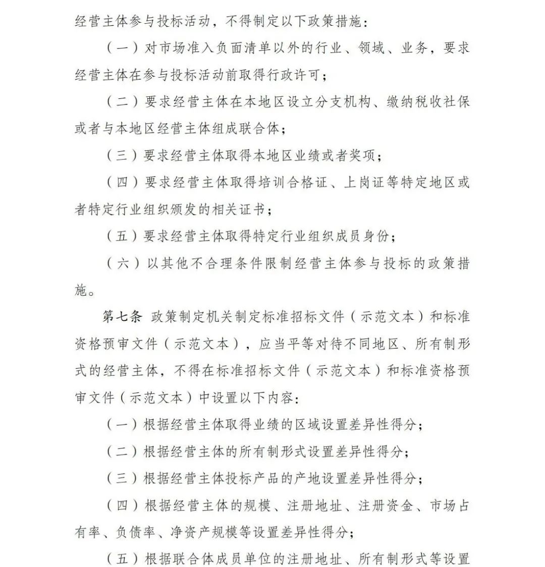
例如:落实全国统一的市场准入条件,对经营主体参与投标活动,不得对市场准入负面清单以外的行业、领域、业务,要求经营主体在参与投标活动前取得行政许可;不得要求经营主体在本地区设立分支机构、缴纳税收社保或者与本地区经营主体组成联合体等。
02
公平是市场健康发展的重要土壤,医疗器械领域也不例外。
2022年,国家发改委印发《市场准入负面清单(2022年版)》,明确建立违背市场准入负面清单案例归集和通报制度。
截至目前,已有多个市场不公平竞争案例被公布,其中就涉及医疗器械采购。形式包括在同等条件下,部分医疗机构优先采购指定药械企业的产品或设置固定采购比例以换取现金回扣等。
由于大额涉及灰色利益输送,医疗器械招投标领域也是医疗反腐的重点对象之一。
去年6月,“廉洁四川”发布题为《以案为镜 | “贪”入骨髓,骨科“第一把刀”陨落》的文章, 披露了四川省绵竹市人民医院原骨科主任黎孝富贪腐一案。
文中介绍,四川某医疗器械有限公司材料配送商张某某随即找到他,希望他在骨科耗材招标采购中给予帮助,并承诺按照销售额比例支付30%的回扣,其中5%归黎孝富个人所有,剩余25%给予骨科科室。
随着监管趋严,在罚款、禁止采购等规则的震慑下,医疗器械领域招投标的违法违规行为被逐步遏制,北京、山西、四川等多地还纷纷开展了相关专项整治工作,行业环境真正开始净化。
03
目前,新一轮医疗设备更新换代正在启动。
3月13日,国务院发布《推动大规模设备更新和消费品以旧换新行动方案》。其中指出,推进医疗卫生机构装备和信息化设施迭代升级,鼓励具备条件的医疗机构加快医学影像、放射治疗、远程诊疗、手术机器人等医疗装备更新改造。
作为设备更新的重点领域之一,医疗市场有望迎来新的繁荣,各类招投标数量也将随之攀升。
近年来,国家扶持国产医疗器械的政策频频出台,多地发文明确医院采购端向国产倾斜,医疗器械的国产化替代也由此迈入高速发展阶段。
在破除招标投标的不合理限制的过程中,国产品牌将迎来更为公平的市场准入环境,外资品牌也将同样获益。
例如:新规审查标准部分明确提出,不得要求经营主体在本地区设立分支机构、缴纳税收社保或者与本地区经营主体组成联合体;不得对不同地区或者所有制形式经营主体的资质、资格、业绩等采用不同信用评价标准;不得据经营主体投标产品的产地设置差异性得分等。
医疗器械采购中公平对待内外资的趋势早已有迹可循。
2023年9月,广东财政厅发布《政府采购常见问题清单》,其中“对内资企业和外资企业在中国境内生产的产品、提供的服务区别对待”“在政府采购信息发布、评审标准等方面区别对待外商投资企业或外资企业在中国境内生产的产品”“将除进口货物以外的生产厂家授权、承诺、证明、背书等作为资格要求”等问题都被公开点名。
近日,国务院办公厅印发的《扎实推进高水平对外开放更大力度吸引和利用外资行动方案》中,更是明确提出:加快制定出台政府采购本国产品标准,在政府采购活动中对内外资企业生产的符合标准的产品一视同仁、平等对待。
伴随限制放宽,进口医疗器械在国内市场将获得平等对待,对于国产械企而言,新一轮产品市场竞争已经呼之欲出。
无序竞争使行业陷入发展陷阱,良性市场竞争能更大激发市场主体活力。市场底色逐渐清澈之下,更具创新力的企业也将脱颖而出。
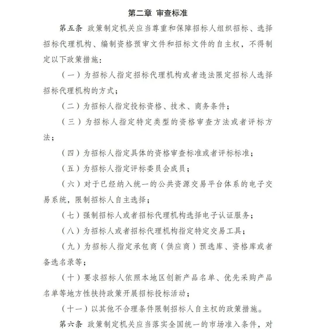
附《招标投标领域公平竞争审查规则》全文:
