发布者:IVD资讯
发布时间:2024-06-21
点击:446
来源:中国政府采购网、体外诊断网
6月14日晚,中国政府采购网发布《温州市中概工程管理咨询有限公司关于生化免疫流水线设备租赁试剂采购的公开招标公告》。其中写明,本项目预算金额为1710万,采购需求为生化免疫流水线设备租赁试剂采购。
一、项目基本情况
项目编号:ZGCG-20240614-1
项目名称:生化免疫流水线设备租赁试剂采购
预算金额(元):17100000
最高限价:19%
采购需求:
标项名称: 生化免疫流水线设备租赁试剂采购
服务期限: 3年(一年一签)
预算金额(元): 17100000
简要规格描述或项目基本概况介绍、用途:生化免疫流水线设备租赁试剂采购,详见招标文件
备注:
合同履约期限:标项 1,详见招标文件
本项目(否)接受联合体投标。
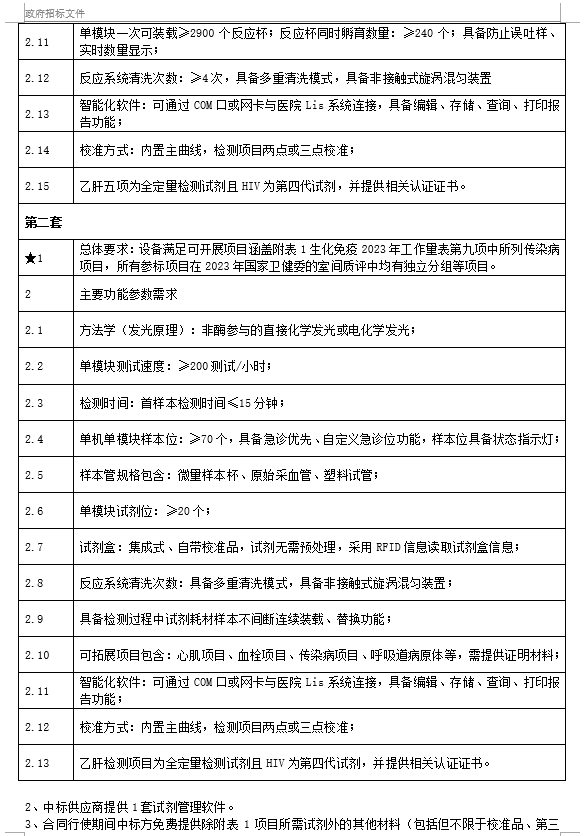
二、采购内容及技术要求
永嘉县中医医院简介
永嘉县中医医院创建于1984年10月,是一所具有综合服务功能和中医特色优势的三级乙等中医医院。2019年2月联合县第三人民医院(桥头镇中心卫生院)、瓯北城市新区医院(瓯北街道社区卫生服务中心)、桥下镇中心卫生院、巽宅镇中心卫生院、金溪镇中心卫生院、乌牛街道社区卫生服务中心、黄田街道社区卫生服务中心、三江街道社区卫生服务中心、瓯北街道东瓯社区卫生服务中心、茗岙乡卫生院、界坑乡卫生院等11家单位组成永嘉县中医医院医共体。主要承担着永嘉沿江地区近60余万群众的医疗保健服务,中医特色服务覆盖永嘉全境及周边地区近100万人口。医院曾先后荣获浙江省卫生系统先进基层党组织、温州市先进基层党组织 、浙江省文明中医院、浙江省平安医院、浙江省健康促进医院等称号。
