发布者:IVD资讯
发布时间:2023-10-16
点击:642
前段时间,崇左市人民医院颁布医药代表拜访规定,其中明确:对于违规医药代表,将其本人及企业列入医院黑名单,禁止其五年内在医院业务活动!
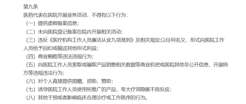
近日,知名大三甲华中科技大学同济医学院附属同济医院发布《同济医院医药代表备案及“黑名单”管理的实施办法(试行)》,提出要将存在以下八类行为的药代纳入“黑名单”管理(具体见后图),被纳入的药代将被取消在院开展业务活动资格,同时不良行为纳入企业不良行为记录。
按照情节严重程度,相关职能部门将分别给予约谈、警告通报、限量或停用相关产品、取消供货资质、取消投标采购资质等处罚。如情节非常严重,涉嫌违法犯罪的,交由上级部门按照相关法律法规处理。

在“医药代表备案制”等政策全面落地后,各地医疗机构对于医药代表的“防范”等级不断提升,医药代表被带走的事件也接连发生。去年5月,就有8名医药代表因拜访违规被某三甲医院及纪检监督通报。
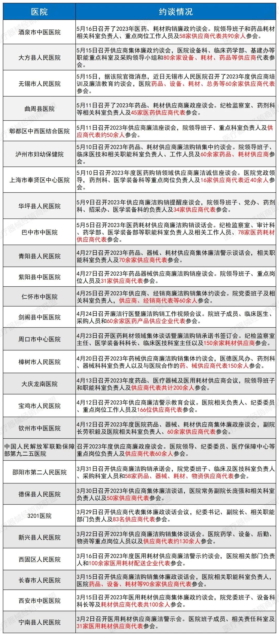
近期以来,全国各地大批医疗机构相继发布医药代表管理新规,同时展开密集约谈,近期被约谈的药械商代表数量超2300名。2023年,所有药械代表,更难了!

